最简单的方法当然可以直接print(net),但是这样网络比较复杂的时候效果不太好,看着比较乱;以前使用caffe的时候有一个网站可以在线生成网络框图,tensorflow可以用tensor board,keras中可以用model.summary()、或者plot_model()。pytorch没有这样的API,但是可以用代码来完成。
(1)安装环境:graphviz
conda install -n pytorch python-graphviz
或:
sudo apt-get install graphviz
或者从官网下载,按此教程。
(2)生成网络结构的代码:
def make_dot(var, params=None):
""" Produces Graphviz representation of PyTorch autograd graph
Blue nodes are the Variables that require grad, orange are Tensors
saved for backward in torch.autograd.Function
Args:
var: output Variable
params: dict of (name, Variable) to add names to node that
require grad (TODO: make optional)
"""
if params is not None:
assert isinstance(params.values()[0], Variable)
param_map = {id(v): k for k, v in params.items()}
node_attr = dict(style='filled',
shape='box',
align='left',
fontsize='12',
ranksep='0.1',
height='0.2')
dot = Digraph(node_attr=node_attr, graph_attr=dict(size="12,12"))
seen = set()
def size_to_str(size):
return '('+(', ').join(['%d' % v for v in size])+')'
def add_nodes(var):
if var not in seen:
if torch.is_tensor(var):
dot.node(str(id(var)), size_to_str(var.size()), fillcolor='orange')
elif hasattr(var, 'variable'):
u = var.variable
name = param_map[id(u)] if params is not None else ''
node_name = '%s\n %s' % (name, size_to_str(u.size()))
dot.node(str(id(var)), node_name, fillcolor='lightblue')
else:
dot.node(str(id(var)), str(type(var).__name__))
seen.add(var)
if hasattr(var, 'next_functions'):
for u in var.next_functions:
if u[0] is not None:
dot.edge(str(id(u[0])), str(id(var)))
add_nodes(u[0])
if hasattr(var, 'saved_tensors'):
for t in var.saved_tensors:
dot.edge(str(id(t)), str(id(var)))
add_nodes(t)
add_nodes(var.grad_fn)
return dot
(3)打印网络结构:
import torch
from torch.autograd import Variable
import torch.nn as nn
from graphviz import Digraph
class CNN(nn.module):
def __init__(self):
******
def forward(self,x):
******
return out
*****************************
def make_dot(): #复制上面的代码
*****************************
if __name__ == '__main__':
net = CNN()
x = Variable(torch.randn(1, 1, 1024,1024))
y = net(x)
g = make_dot(y)
g.view()
params = list(net.parameters())
k = 0
for i in params:
l = 1
print("该层的结构:" + str(list(i.size())))
for j in i.size():
l *= j
print("该层参数和:" + str(l))
k = k + l
print("总参数数量和:" + str(k))
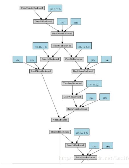
(4)结果展示(例如这是一个resnet block类型的网络):
