一、scapy简介与安装

scapy(http://www.secdev.org/projects/scapy/)是一个强大的交互式数据包处理程序,它能够对数据包进行伪造或解包,包括发送数据包、包嗅探、应答和反馈匹配等功能。可以用在处理网络扫描、路由跟踪、服务探测、单元测试等方面,本节主要针对scapy的路由跟踪功能,实现TCP协议方式对服务可用性的探测,比如常用的80(HTTP)与443(HTTPS)服务,并生成美观的路由线路图报表,让管理员清晰了解探测点到目标主机的服务状态、骨干路由节点所处的IDC位置、经过的运营商路由节点等信息。

下面详细进行介绍。

scapy模块的安装方法如下:

# scapy模板需要tcpdump程序支持,生成报表需要graphviz、ImageMagick图像处理包支持
# yum -y install tcpdump graphviz ImageMagick
# 源码安装
# wget http://www.secdev.org/projects/scapy/files/scapy-2.2.0.tar.gz
# tar -zxvf scapy-2.2.0.tar.gz
# cd scapy-2.2.0
# python setup.py install

二、scapy模块常用方法说明

scapy模块提供了众多网络数据包操作的方法,包括发包send()、SYN\ ACK扫描、嗅探sniff()、抓包wrpcap()、TCP路由跟踪traceroute()等,本节主要关注服务监控内容接下来详细介绍traceroute()方法,其具体定义如下:

traceroute(target, dport=80, minttl=1, maxttl=30, sport=<RandShort>, l4=None, filter=None, timeout=2, verbose=None, **kargs)

该方法实现TCP跟踪路由功能,关键参数说明如下:

target:跟踪的目标对象,可以是域名或IP,类型为列表,支持同时指定多个目标,如["www.qq.com","www.baidu.com",www.google.com.hk];

dport:目标端口,类型为列表,支持同时指定多个端口,如[80,443];

minttl:指定路由跟踪的最小跳数(节点数);

maxttl:指定路由跟踪的最大跳数(节点数)。

三、基于TCP实现探测目标服务路由轨迹

在此次实践中,通过scapy的traceroute()方法实现探测机到目标服务器的路由轨迹,整个过程的原理如下图,首先通过探测机以SYN方式进行TCP服务扫描,同时启动tcpdump进行抓包,捕获扫描过程经过的所有路由点,再通过graph()方法进行路由IP轨迹绘制,中间调用ASN映射查询IP地理信息并生成svg流程文档,最后使用ImageMagick工具将svg格式转换成png,流程结束。

本次实践通过traceroute()方法实现路由的跟踪,跟踪结果动态生成图片格式。功能实现源码如下:

# -*- coding: utf-8 -*-
import os,sys,time,subprocess
import warnings,logging
warnings.filterwarnings("ignore", category=DeprecationWarning) #屏蔽scapy无用告警信息
logging.getLogger("scapy.runtime").setLevel(logging.ERROR) #屏蔽模块IPv6多余告警
from scapy.all import traceroute
 
domains = raw_input('Please input one or more IP/domain: ') #接受输入的域名或IP
target = domains.split(' ')
dport = [80]  #扫描的端口列表
 
if len(target) >= 1 and target[0]!='':
  res,unans = traceroute(target,dport=dport,retry=-2) #启动路由跟踪
  res.graph(target="> test.svg")  #生成svg矢量图形
  time.sleep(1)
  subprocess.Popen("/usr/bin/convert test.svg test.png", shell=True) #svg转png格式
else:
  print "IP/domain number of errors,exit"

代码运行结果如下图所示,“-”表示路由节点无回应或超时;“11”表示扫描的指定服务无回应;“SA”表示扫描的指定服务有回应,一般是最后一个主机IP。

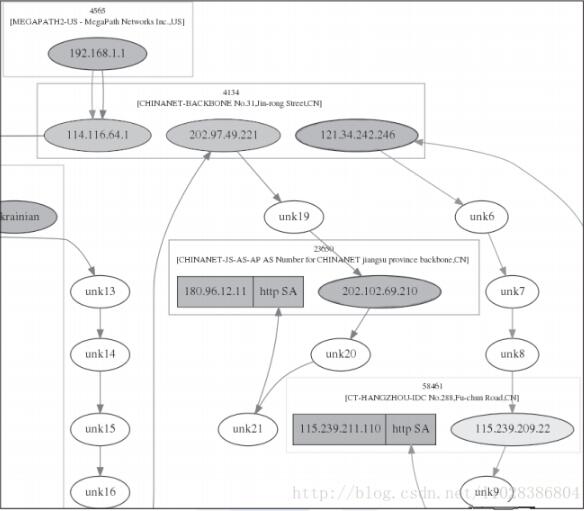
生成的路由轨迹图如下图(仅局部),“-”将使用unk*单元代替,重点路由节点将通过ASN获取所处的运营商或IDC位置,如IP“202.102.69.210”为“CHINANET-JS-AS-AP AS Number for CHINANET jiangsu province backbone,CN”意思为该IP所处中国电信江苏省骨干网。

通过路由轨迹图,我们可以非常清晰地看到探测点到目标节点的路由走向,运营商时常会做路由节点分流,不排除会造成选择的路由线路不是最优的,该视图可以帮助我们了解到这个信息。另外IE8以上及chrome浏览器都已支持SVG格式文件,可以直接浏览,无需转换成png或其他格式,可以轻松整合到我们的运营平台当中。

本文出自《Python自动化运维 技术与最佳实践》